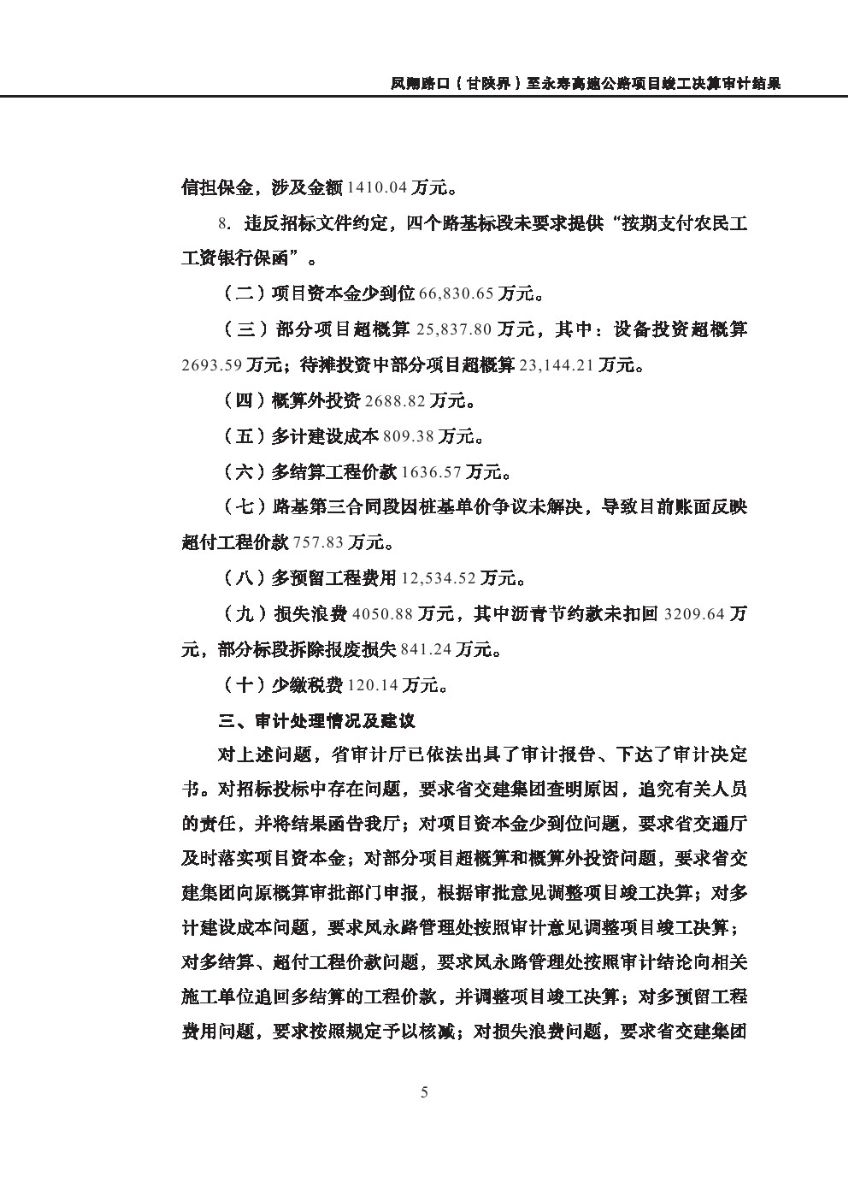
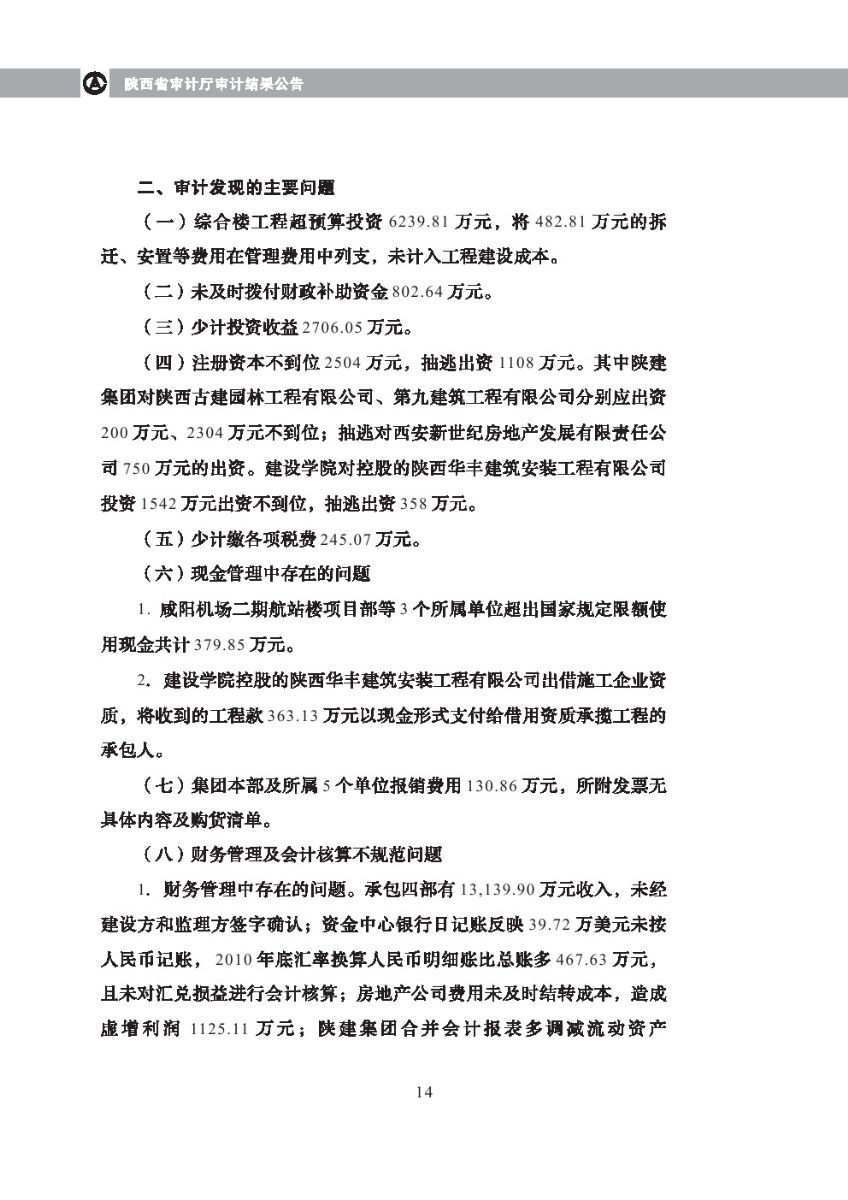
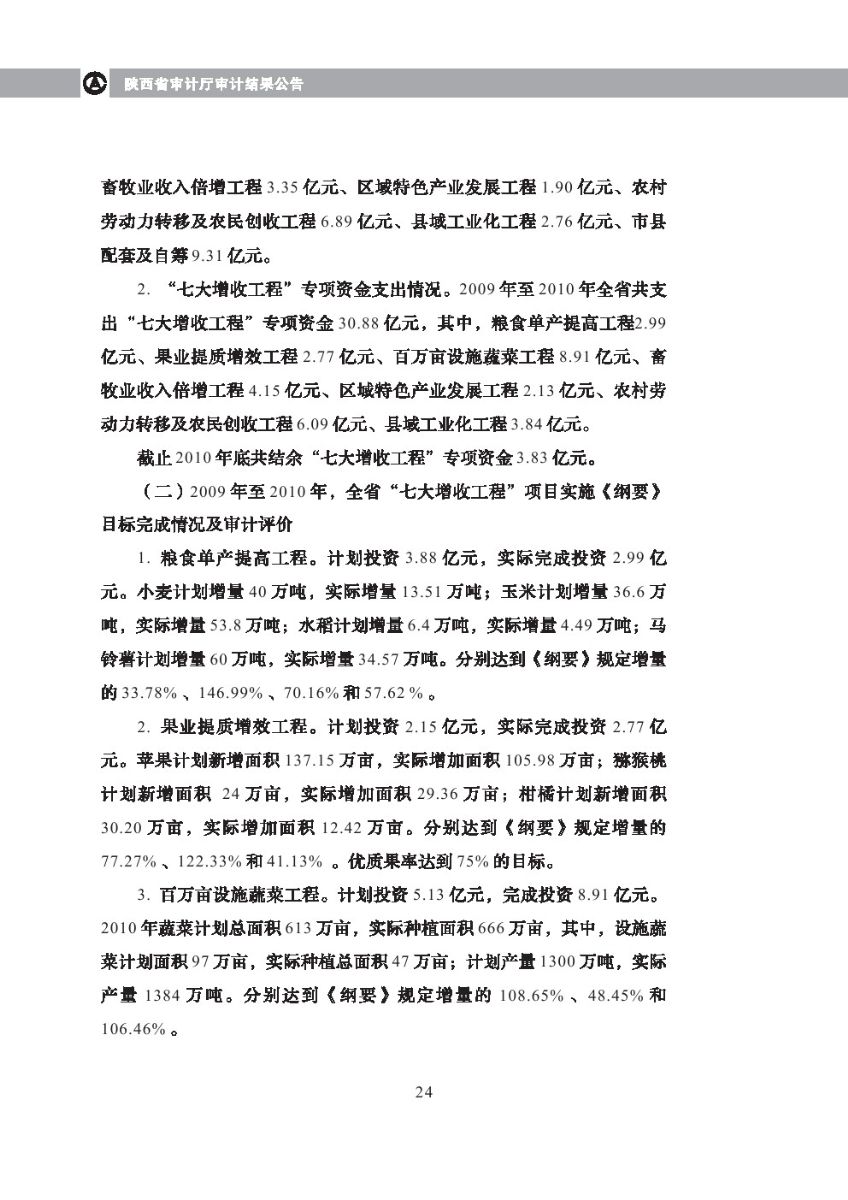
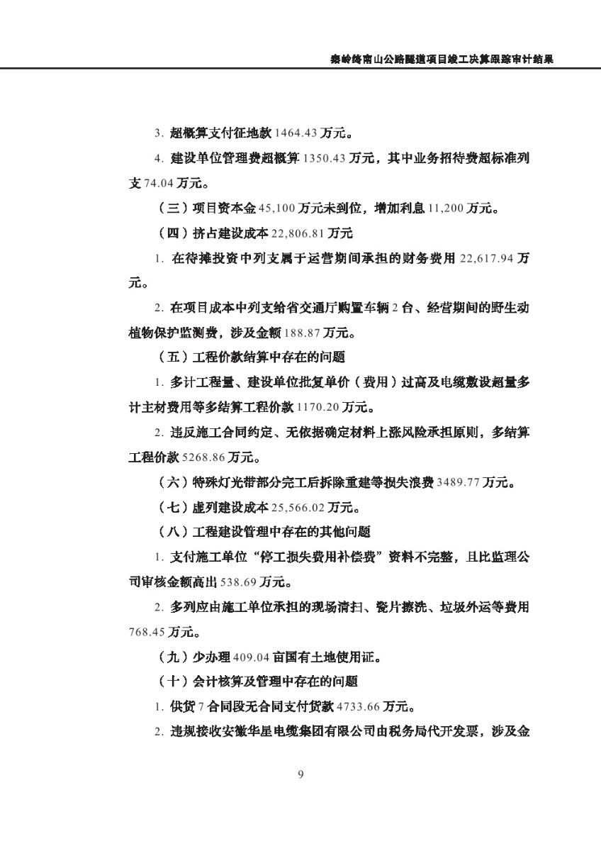
百家乐平台推荐

分享:

2013年第2号审计结果公告

您的位置: 首页>百家乐平台推荐> 审计结果公告

2013年第2号审计结果公告

时间: 2013-04-07 00:00

扫一扫在手机打开当前页
友情链接

亚洲线上最大的百家乐平台排名版权所有主办单位: 亚洲线上最大的百家乐平台排名

陕ICP备17007604号-2网站标识码:6100000056 陕公网安备 61010402000367号

世界杯赌博下载app 世界杯投注哪信誉网址 世界杯投注哪里买官方官网 世界杯皇冠盘水位手机app 世界杯竞猜网官方网页版