百家乐平台推荐

分享:

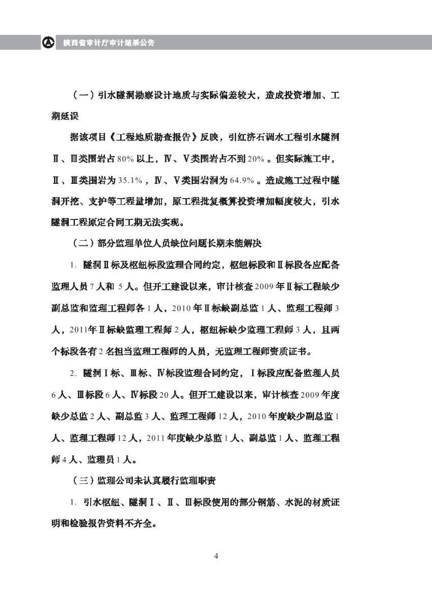
引汉济渭调水工程建设项目2011年度跟踪审计结果

您的位置: 首页>百家乐平台推荐> 审计结果公告

引汉济渭调水工程建设项目2011年度跟踪审计结果

时间: 2012-12-27 00:00

扫一扫在手机打开当前页
友情链接

百家乐平台推荐版权所有主办单位: 百家乐平台推荐

陕ICP备17007604号-2网站标识码:6100000056 陕公网安备 61010402000367号

十大赌博软件老品牌 十大信誉赌网注册开户 十大靠谱网赌APP在线 正规十大赌博网在线平台 世界十大赌城之一app官方